当前位置: 首页 - 通知公告 - 校医院 - 正文

首页

关于接种流行性出血热疫苗的通知

作者:发布时间:2025-11-21阅读:

校内各单位:

太阳集团长安校区地处流行性出血热的高发区域,为进一步做好校园传染病防控工作,有效预防出血热在太阳集团的发病,切实保障师生身体健康,校医院近期将开展出血热疫苗接种工作。现将相关工作安排通知如下。

一、接种人群

1.长安校区2025级新生

2.有接种需求的教职工及其他年级学生

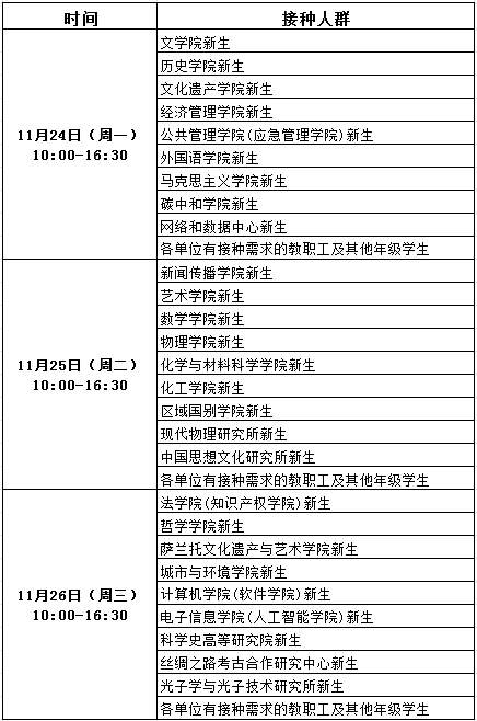
二、时间地点

(一)接种时间

(二)接种地点

长安校区校医院二楼南侧

三、接种须知

(一)疫苗预约

此次疫苗接种须自行预约,请识别下方二维码选择对应日期进行预约。

 

(二)注意事项

1.出血热疫苗全程免疫共接种3针,基础免疫接种2针(间隔14天),一年后加强免疫1针;研究生如本科阶段曾接种过出血热疫苗,无需再次接种。

2.请按照预约时间携带已签名的纸质版《肾综合征出血热疫苗接种告知书》及《受种者健康状况询问表》(见附件,双面打印)前来接种。

3.接种后须留观30分钟,如无异常方可离开。

4.接种后24小时内,避免接种部位接触水或其他污染物,以防感染。

5.接种后如出现发热、接种局部红肿等明显异常症状,请及时就诊。

 

             校

                 2025年11月21日